carbontech@polydt.com
+86-15306612283
中文
中文
English
资讯
企业新闻
视频回顾
精彩瞬间
合作媒体
观众
为何参观
观众常见问题
观众手册
下载中心
交通指南
酒店住宿
展览
展位申请
现场搭建时间&加班
交通指南
搭建服务
租赁服务
运输服务
保险推荐
酒店住宿
展商常见问题
城市概况
展馆概况
签证信息
展位预定
展商手册
展商在线登记
赞助
活动
应用端论坛
供需对接
新品发布
产品展示区
科研成果展示区
钻石品牌宣讲
关于我们
中文
中文
English
首页
资讯
企业新闻
视频回顾
精彩瞬间
合作媒体
观众
为何参观
观众常见问题
观众手册
下载中心
交通指南
酒店住宿
展商
展位申请
现场搭建时间&加班
交通指南
搭建服务
租赁服务
运输服务
保险推荐
酒店住宿
展商常见问题
城市概况
展馆概况
签证信息
展位预定
展商手册
展商在线登记
赞助
活动
应用端论坛
产业地图
供需对接
新品发布
产品展示区
钻石品牌宣讲
关于我们
展商手册
首页
/
展商
/
展商手册
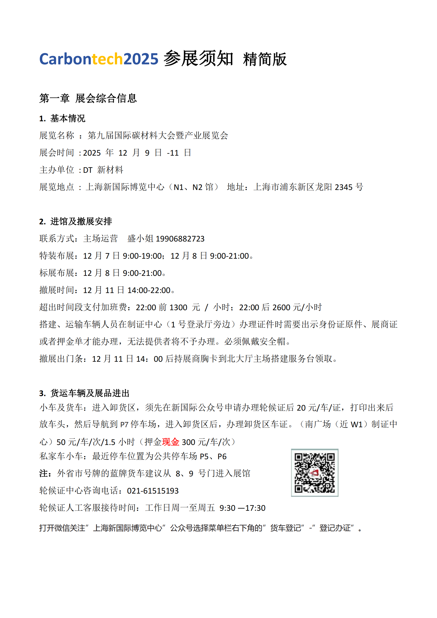
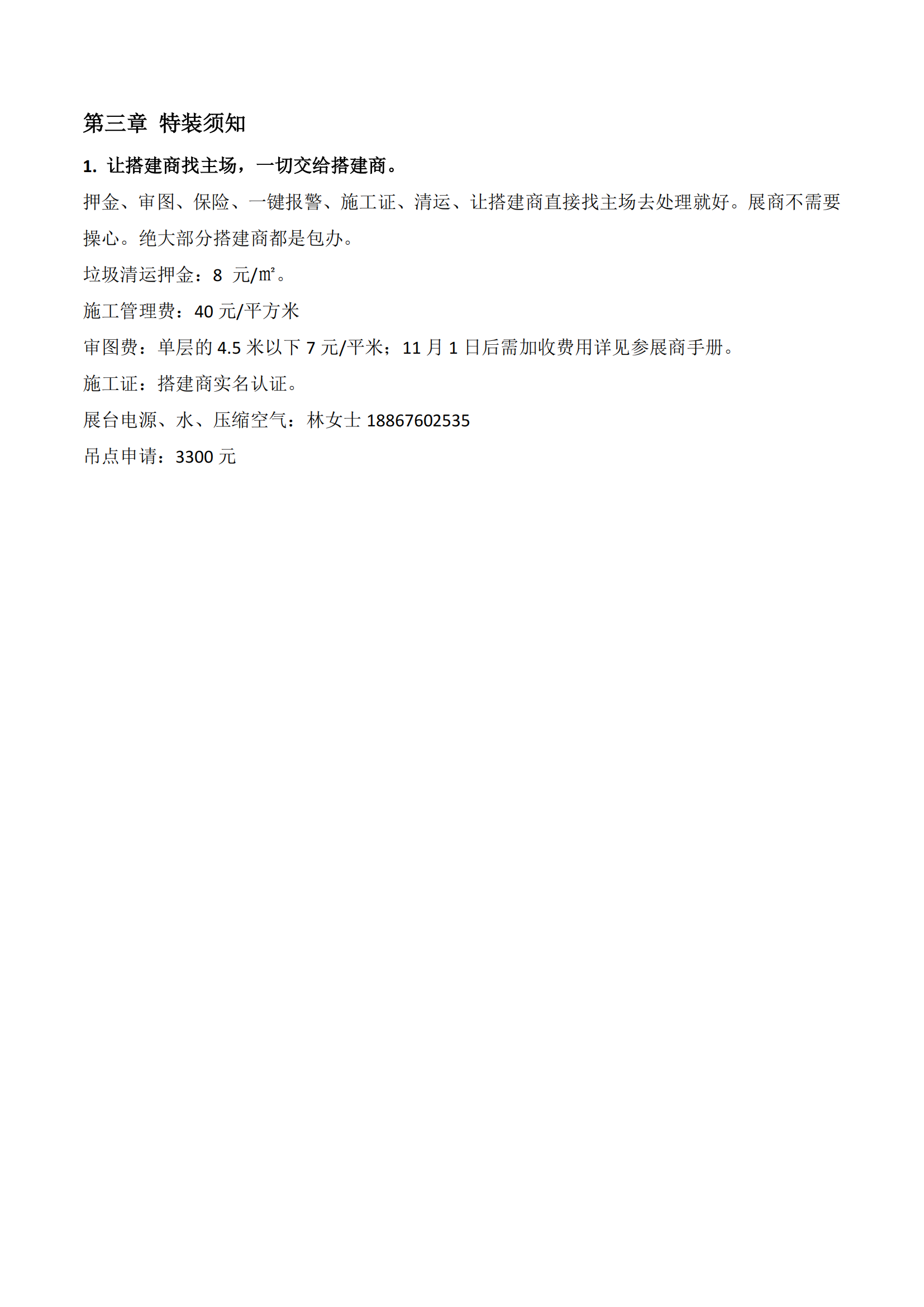
展商手册
更多详情联系相关工作人员。